mainmenu

Norchard Exchange 50 Volt Power

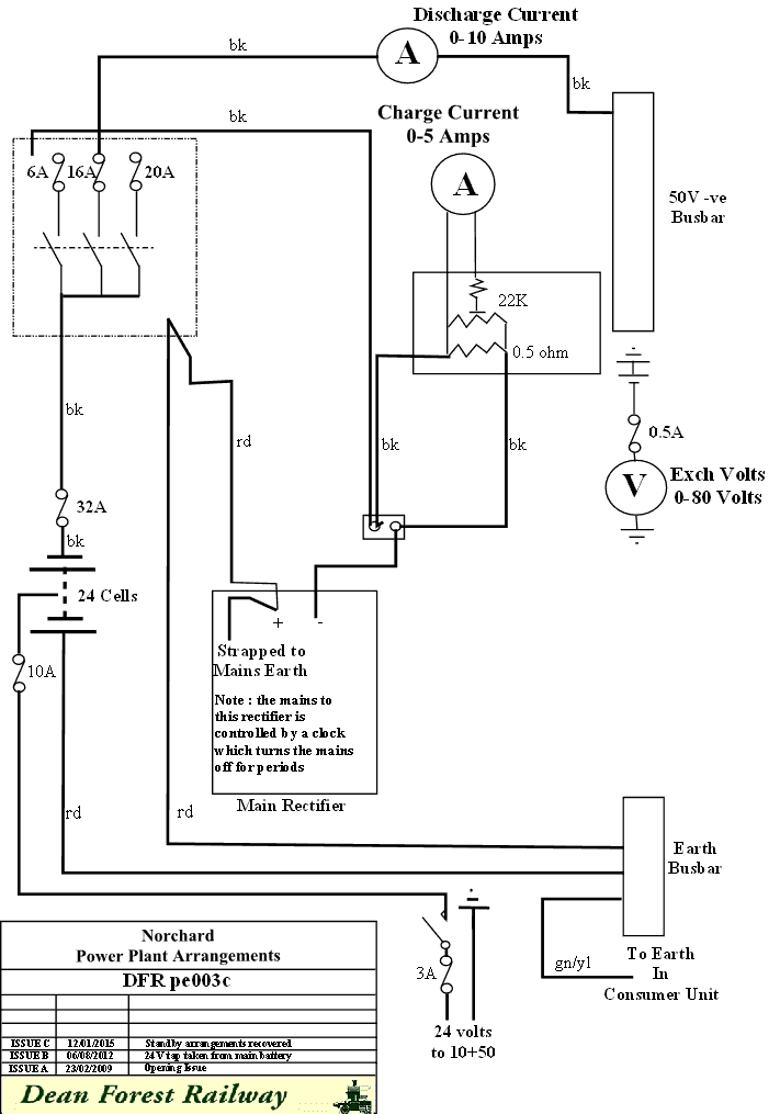
The rectifier supplies up to 7 amps of charge current but the output tracks the discharge current quite closely. There is a clock in the mains circuit which can be used to turn the rectifier on and off if required, but this facility is not used at present

There is no standby rectifier apart from a portable device which would need to be clipped to the 50 volt rail should the main rectifier break down.

The power supply normally places around 54 volts onto the exchange busbars. The voltage will drop to 48 should the mains be switched off for a working day.

The three way switch and fuse box is mounted outside the locked exchange room so that the 50 volt battery can be disconnected easily should there be a fire or similar. There is also an isolating switch mounted outside the exchange which similarly removes all 240 volt mains supplies to the exchange room.

Show Power Arrangements as a PDF


mainmenu

Page provided by John Bathgate

This page was last updated on
12th March 2015