mainmenu

Parkend Power

Parkend Rectifier and Clock Switch

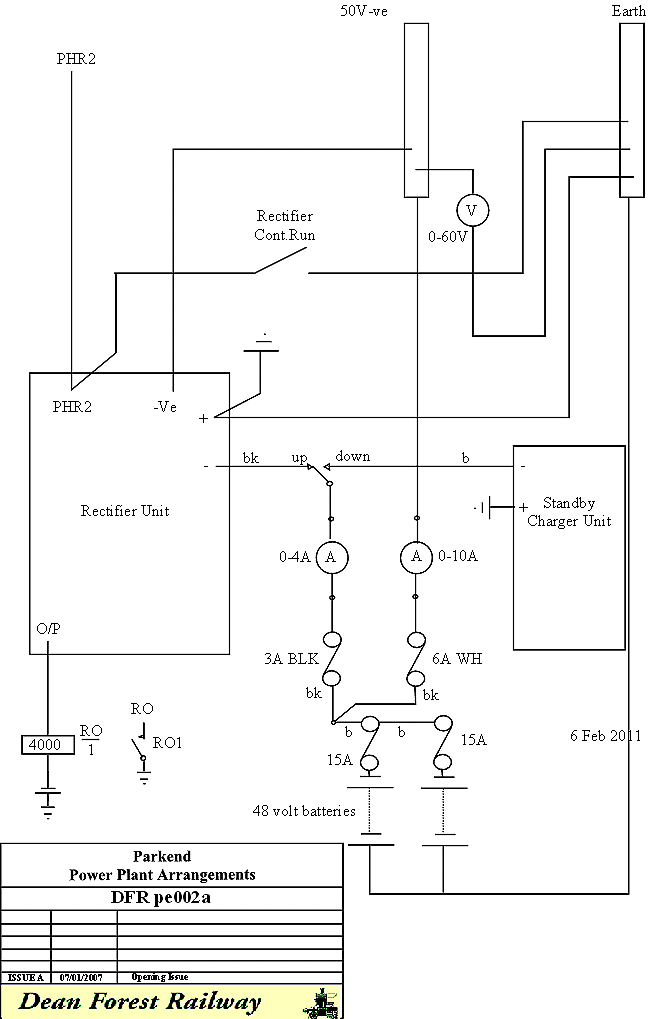
This picture is of the "main" rectifier at Parkend. When in use, normally the rectifier is off, although a time clock does switch it on for two half hour periods a day to keep the batteries charged. Whenever the exchange is taken into use the rectifier is switched on and then remains on for several minutes after the call clears down. The unit is switched on by an earth appearing on the PHR2 lead from some control apparatus.

This arrangement ensures that the rectifier provides charge every time the exchange is taken into use. As the exchange often has a few consecutive days without use, the time clock is set to provide a charge for sufficient time to maintain the battery.

The 50 volt supply is also taken via a second rectifier to isolate the O/P wire from the exchange battery. An output only appears on the O/P wire when the rectifier is on. This output merely lights a lamp via a relay to say that the rectifier is on.

A "standby" rectifier is also provided and is very often used as its output tracks the battery usage very closely.

Parkend Main Power Unit Circuit Diagram Parkend Power Circuit Diagram

Show Main Rectifier as a PDF (66Kb 1 Page)
Show Power Connections as a PDF (117Kb 1 Page)


mainmenu

Page provided by John Bathgate

This page was last updated on
1st July 2012