mainmenu

Parkend Ring back Circuit

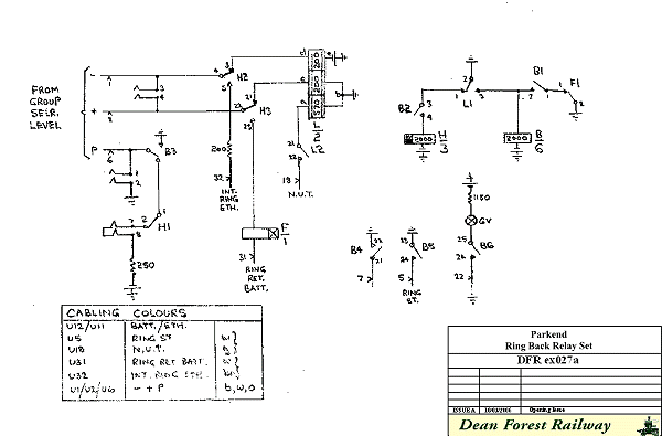
Parkend Ring Back Relay Set

The relay set normally presents a battery on the P wire to indicate that it is free. The searching group selector tests into this battery and extends the caller's loop to operate the L relay. L1 operates B which holds to its own contact B1. L2 connects NU tone to the L relay for transmission to the caller. B3 earthe the P wire to hold the connection. The caller hears NU tone.

When the caller clears relay L releases. L1 operates H. H2 and H3 connect ringing and ring return battery to the callers line. The caller's bell rings. Relay F does not operate to the AC current flowing round the line to the caller's bell capacitor.

When the caller lifts his receiver and loops the line relay F operates to the DC flowing round the loop. F1 releases relay B. B3 removes the earth from the P wire and releases the callers line. The caller then receives dial tone. B2 releases relay H slowly and the loss of the loop releases F slowly. H1 restores the battery to the P wire to indicate that the relay set is again free.

Parkend Ring Back Circuit

Show Page as a PDF (116Kb 1 Page)


mainmenu

Page provided by John Bathgate

This page was last updated on
27th June 2012